Spoločnosť Cadvision ako výhradný distribútor produktov od spoločnosti Hexagon (po starom Intergraph) ponúka vo svojom portfóliu aj program na modelovanie potrubných celkov CADWorx Plant 2018. Spolu s nástrojmi CADWorx P&ID Professional 2018, CADWorx Structure 2018 a Orthogen tvoria dokonalý balík nástrojov na vytvorenie kompletnej 3D a 2D dokumentácie pre projekt potrubných systémov. V počiatočnej fáze užívateľ vytvorí potrubné schémy/ diagramy v programe CADWorx P&ID, následne použitím CADWorx Plant sa vymodelujú dané diagramy do podrobných detailov, riešia sa kolízie, počty kolien, t-kusov a komponentov, ktoré nie je možné z dôvodu zobrazenia zistiť v P&ID diagramoch. CADWorx Structure rieši podporné a oceľové konštrukcie a ponúka databázu jednotlivých oceľových profilov. Výstupným riešením je dokumentácia diagramov z programu P&ID, modelu izometrií a rezov z programu Plant a oceľových konštrukcií z programu Cadworx Structure a dodatočné automatické kótovanie 2D pohľadov produktom Orthogen.
V tejto sekcií bude poskytnutý prehľad o funkciách a možnostiach produktu CADWorx Plant 2018, novinkách v tejto verzií a vzájomným prepojením s produktom CADWorx P&ID 2018. Prezentácia bude pozostávať z nasledujúcich krokov:
Oboznámenie s produktom CADWorx Plant 2018 a popis jednotlivých záložiek
V prvej sekcií bude poukázané na pracovné prostredie produktu CADWorx Plant, dôležité ikony a nastavenia.


V základnej sekcii nastavení si ukážeme rozdielne nastavenia a možnosti uzamknutia konfiguračného súboru pre všetkých používateľov pracujúcich na danom projekte.

Piping rules/ Možnosti nastavenia pravidiel pri ťahaní potrubia
V tejto časti sa užívatelia konferencie oboznámia s možnosťami programu nastaviť si rôzne pravidlá, ktoré uľahčujú používateľovi programu pri ťahaní potrubných celkov, ako je automatické vkladanie tesnení, skrutkových spojov, typov prírub, opravy potrubia, delenia a pod. Jednotlivé pravidlá budú priamo preukázané na jednoduchých príkladoch, kde sa ukážu princípy pri rôznych nastaveniach týchto pravidiel. Samotné nastavenia si potom môže administrátor uzamknúť a zamedziť tak zmene ich úprav projektantmi. Tým je zabezpečená jednotnosť pri vedení projektu.
| Veľkostné pravidlo | Špecifikačné pravidlo | Pravidlo zkosenia kolien |
![]() |
![]() |
![]() |
| Pravidlo vkladania tesnení | Pravidlo vkladania skrutkových spojov | Pravidlo vkladania zvarov |
![]() |
![]() |
![]() |
| A iné….. |
Nastavenie čísla trasy a použitie čísel trás pri prepojení z P&ID
Sekcia ukazujúca rýchle a efektívne pre čísla trás s dynamickým alebo statickým nastavením v závislosti na dimenziách a špecifikácií. Okrem toho užívateľom bude poukázané na možnosť prepojenia s P&ID softvérom, čím je zabezpečená efektivita práce a užívateľ nemusí prepisovať hodnoty čísel trás.

Možnosti zobrazenia komponentov v softvéri CADWorx Plant
Pri používaní softvérov, užívateľovi veľakrát záleží aj na tom, ako by daný potrubný celok vyzeral v inom prevedení, napr. v izometrickom pohľade. Preto sa aj spoločnosť Hexagon rozhodla ísť cestou vypočutia zákazníkov a do programu zakomponovala rôzne módy zobrazení daných komponentov. Tým si užívateľ môže jednoduchšie predstaviť a previesť daný model do jedného z ponúkaných zobrazení.

Ťahanie trás, voľba kolien, komponentov, spádovanie potrubí, osi potrubia a možnosti pri trasovaní komponentov
Sekcia zastreší možnosti softvéru CADWorx pri ťahaní potrubí, možnosti voľby kolien pre danú trasu, voľba komponentov, ťahanie samotných potrubí pod sklonom, alebo potrubia pod spádom. Okrem toho bude poukázané ako jednoducho a efektívne softvér CADWorx dokáže zmeniť dimenziu a špecifikáciu potrubí, rozdeliť potrubia podľa požiadaviek užívateľa jednoduchým výberom danej funkcie.


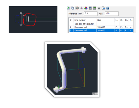
Vyhľadávanie komponentov a filtrácia požadovaných trás v programe, detekcia kolízií a možnosti detekcie nedokonalého napojenia jednotlivých komponentov na trase potrubia, automatické trasovanie potrubí
Nasledujúca časť ukážky programu zahrnie jeho ďalšie výhody ako napr., vyhľadávanie komponentov, filtrácia jednotlivých trás v závislosti na užívateľskom zadaní (vrátane zariadení a komponentov alebo inverzne). Softvér okrem toho ako jeden z mála softvérov ponúka vstavanú detekciu kolízií medzi jednotlivými komponentami. Na názornej ukážke bude poukázané ako opisovaný nástroj funguje a ako je možné eliminovať takéto kolízie.

Okrem vstavanej detekcií kolízií softvér umožňuje zisťovať aj rozpojenia a nedokonalé napojenia, poprípade zdvojené prvky umiestnené na potrubných celkoch. Jedná sa o šikovný nástoj, pretože priamo v programe užívateľ môže využívať väčšinu AutoCAD príkazov, preto sa môže stať, že pri kopírovaní alebo posune sa zle umiestni daný komponent. Tým pri generovaní izometrie dôjde k chybe a izometria nebude správne vygenerovaná. Zaujímavosťou je aj funkcia automatického dopojenia potrubia na zariadenie alebo komponent, kedy program ponúkne takto vyznačené trasy a to farebnými variáciami.

Databáza, katalógy, výmena komponentov a operátorov priamo na pozícií
V tejto sekcií si ukážeme ako vyzerajú katalógy a špecifikácia v programe CADWorx, ktorá obsahuje bohaté zastúpenie rôznych komponentov ako sú ventily, kolená, potrubia, návarky a pod.. Okrem toho sú v programe obsiahnuté katalógy závesov a uložení, ventilov pre rôzne odvetvia priemyslu ako potravinársky alebo liečivá, kde sú používané typy prvkov špecifické pre tento druh priemyslu.

Novinkou verzie CADWorxu 2018 je pridanie možnosti výmeny komponentov za rovnaký typ priamo bez nutnosti vymazania tohto komponentu, čo nebolo užívateľsky prívetivé v predchádzajúcich verziách. Pribudla aj možnosť zmeny operátora priamo na ventile s jednoduchým kliknutím na požadovanú ikonu na ventile s vloženým alebo nevloženým operátorom.

Skrutkové spoje v programe CADWorx
Sekcia zahrnie možnosti skrutkových spojov v programe CADWorx a rôzne typy výpočtov pre danú kategóriu skrutkových spojov. Okrem toho sa zadefinuje nastavenie sady skrutkových spojov a sady tesnení priamo pri výbere ventilov, alebo prvkov ktoré obsahujú sadu skrutiek poprípade tesnení.

Zostavy komponentov v CADWorxe
Zostavy sú jednou z ďalších výhod zaradených v programe CADWorx. Uveďme si to na príklade, kedy sa často používajú zostavy, napr. odvzdušňovanie potrubia alebo vypúšťacie časti, ktoré tvoria zostavy. Takéto časti sa podľa katalógu prvkov v katalógu dajú umiestňovať na rôzne dimenzie, poprípade sa dá zmeniť dimenzia takejto zostavy. Ďalšou z možností je práve aj vytvorenia zostáv podpier, kedy sa celkový support vytvorí poskladaním jednotlivých častí supportov z katalógov do jedného celku. Následne sa dá pracovať s týmto supportom ako zostavou no v prípade potreby na výkaz materiálu, je napr. možné vykazovať takúto zostavu po jednotlivých komponentoch.

Tvorba user shape komponentov, zariadení a import zariadení z iných softvérov
Pri tvorbe vlastných komponentov, alebo dopĺňania komponentov, ktoré nie sú v databáze CADWorxe ponúka silný nástroj na vytváranie komponentov priamo z 3D bloku ale dokonca aj z polyline. To znamená že program automaticky rozpozná danú polyline a vytvorí z nej 3D komponent. V tejto sekcií si ukážeme aj takéto vytvorenie 3D užívateľského komponentu. Okrem toho pri vkladaní zariadení, ktoré nie sú vytvárané priamo v CADWorx, napr. v programe Inventor alebo Solidworks, má užívateľ možnosť pripojiť daný komponent ako všeobecné pripojenie, kde nastavením požadovaného napojenia sa jednoducho nastaví takýto komponent napr. pre výstup izometrií.

Nástroj na izometrie
Samotný CADWorx obsahuje veľmi silný nástroj na tvorbu izometrií – ISOGEN. Cez tento nástroj si užívateľ môže rýchlo jednoducho a efektívne nastaviť výsledný tvar izometrií, úprava písma, výstupného bloku výkresov, jednotlivé atribúty zobrazované na výkresoch, zobrazenie náhľadov jednotlivých položiek na výstupnom izometrickom výkrese, štýl kótovania, štýly výkazu materiálov a iné. V tejto sekcií prezentácie bude priamo ukázané prostredie Isogen, základné nastavenia izometrií, tvorba izometrických značiek, živý náhľad výstupného výkresu a ukážka náhľadov komponentov zobrazených na izometrických výkresoch.

2D výkresy, anotácie, výkazy materiálu a doplnkový nástroj na automatické kótovanie výkresov – Orthogen
V poslednej sekcií bude poukázané na tvorbu finálnych výstupov a to 2D výkresov a výstupných výkazoch materiálu. Jedná sa o základný nástroj programu, vravíme o základnom nástroji, pretože už tento samotný nástroj je dostatočný na to, aby ho bolo možné použiť na výstupné časti výkresových formátov. Vo výkresovom priestore sa dá za pomoci pohľadov jednoduchým príkazom následne celý model previesť do čiar, a takýto projekt sa dá upravovať aj v obyčajnom autocade. Tým sa dosiahne možnosti zdieľania projektových dát s investorom, poprípade iným projektantom, ktorý nemá nainštalovaný softvér. Samotný Hexagon ponúka doplnkový nástroj s názvom Orthogen, ktorý umožňuje užívateľovi pri nastavení požadovaného štýlu nastaviť si kótovací formát a rezovú kocku. Po spustení vo výkresovom priestore sa uplatní toto nastavenie a výkres sa automaticky „otaguje“ alebo okótuje poprípade môžu byť aplikované viaceré štýly na jednom výkresovom priestore. Okrem toho medzi novinky patrí možnosť aplikovania Orthogen na 3D model.

Otázky od publika
Priestor na otázky a doplnenie informácií ohľadom softvéru CADWorx Plant








You must be logged in to post a comment.